教材版本:人教版






周测7 电离平衡与电离常数
(时间:60分钟 分值:100分)
一、选择题(本题共12小题,每小题5分,共60分。每小题只有一个选项符合题目要求)
1.下列溶液中导电性最强的是( )
A.1 L 0.1 mol·L-1醋酸
B.0.1 L 0.1 mol·L-1 H2SO4溶液
C.0.5 L 0.1 mol·L-1盐酸
D.2 L 0.1 mol·L-1 H2SO3溶液
答案 B
2.下列事实可以证明HNO2是弱电解质的是( )
①1 mol·L-1的HNO2溶液可以使紫色石蕊溶液变红
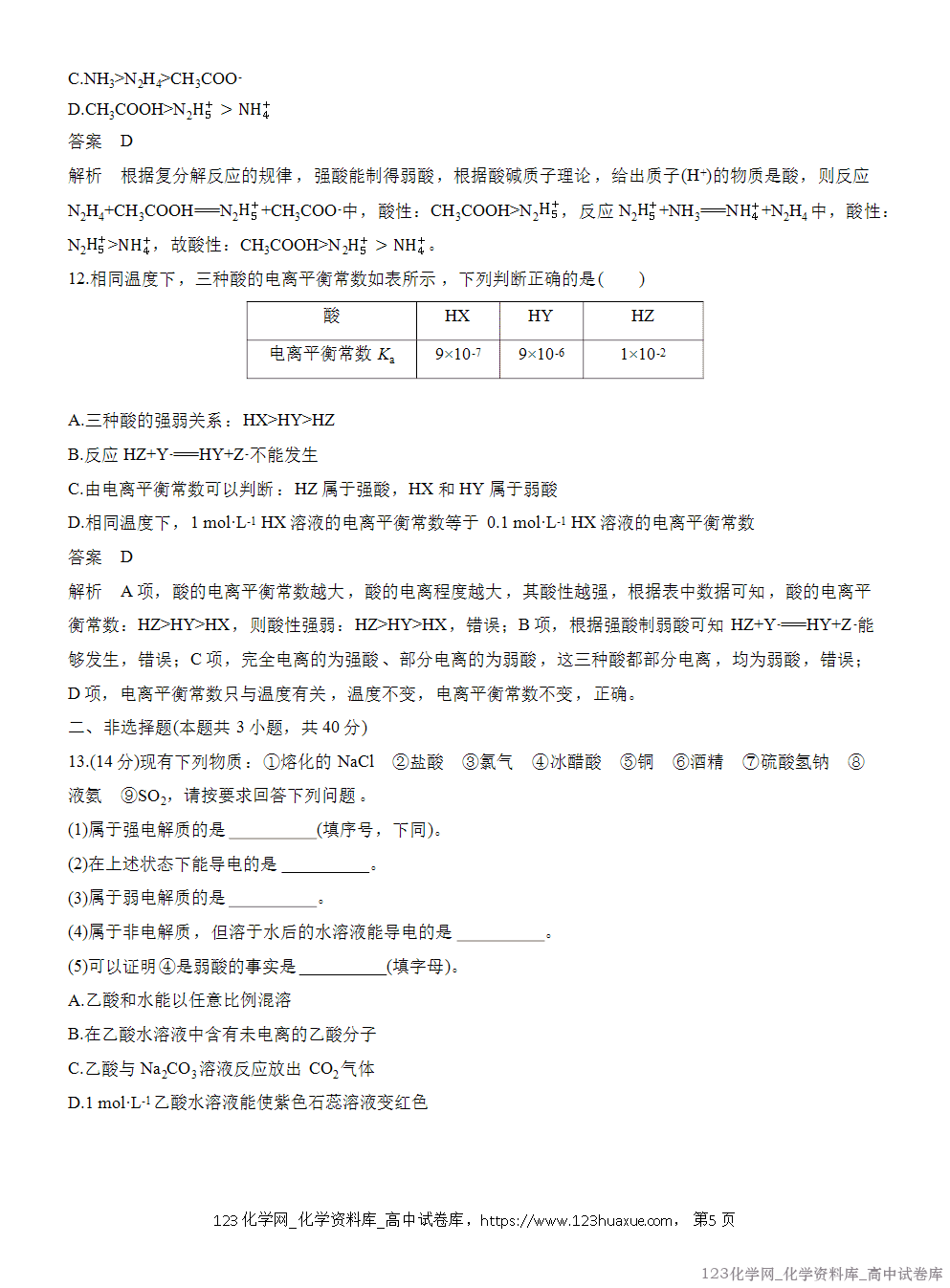
②1 mol·L-1的HNO2溶液中c(H+)=1×10-3 mol·L-1
③某HNO2溶液的导电能力比某HCl溶液弱
④10 mL 1 mol·L-1的HNO2溶液恰好与10 mL 1 mol·L-1的NaOH溶液完全中和
⑤HNO2溶液中,HNO2、N、H+同时存在
A.②⑤ B.②③④
C.①③⑤ D.①③
答案 A
解析 1 mol·L-1的HNO2溶液可以使紫色石蕊溶液变红,说明亚硝酸能电离出氢离子而使溶液呈酸性,不能说明亚硝酸是弱电解质,①不符合题意;1 mol·L-1的HNO2溶液中c(H+)=1×10-3 mol·L-1<1 mol·L-1,说明亚硝酸部分电离,为弱电解质,②符合题意;某HNO2溶液的导电能力比某HCl溶液弱,只能说明该亚硝酸溶液中自由移动的离子浓度小于该HCl溶液,不能证明亚硝酸是弱电解质,③不符合题意;10 mL 1 mol·L-1的HNO2溶液恰好与10 mL 1 mol·L-1的NaOH溶液完全反应,说明亚硝酸是一元酸,但不能证明亚硝酸是弱电解质,④不符合题意;HNO2溶液中,HNO2、N、H+同时存在,说明亚硝酸部分电离,为弱电解质,⑤符合题意。
3.羟胺(NH2OH)在水溶液中的电离方程式为NH2OH+H2ONH3OH++OH-。常温下,向该溶液中加入少量NaOH固体,下列说法正确的是( )
A.平衡常数K减小
B.n(NH2OH)减小
C.增大
D.增大
答案 D
解析 温度不变,平衡常数不变,A项错误;加入少量NaOH固体后,溶液中c(OH-)增大,平衡逆向移动,n(NH2OH)增大,B项错误;加入少量NaOH固体后,溶液中c(OH-)增大,则c(H+)减小,故减小,C项错误;电离平衡常数K=,故=,加入少量NaOH固体后,平衡逆向移动,c(NH3OH+)减小,则增大,即增大,D项正确。
4.稀氨水中存在平衡:NH3·H2ON+OH-,若要使平衡向左移动,同时使c(OH-)增大,应加入的物质是( )
①NH4Cl固体 ②稀硫酸 ③NaOH固体
④少量MgSO4固体
A.①②③④ B.①④
C.③ D.②④
答案 C
解析 ①向稀氨水中加入氯化铵固体,溶液中的铵根离子浓度增大,电离平衡向左移动,溶液中氢氧根离子浓度减小,故错误;②向稀氨水中加入稀硫酸会中和溶液中的氢氧根离子,氢氧根离子浓度减小,电离平衡向右移动,故错误;③向稀氨水中加入氢氧化钠固体,溶液中氢氧根离子浓度增大,电离平衡向左移动,故正确;④向稀氨水中加入少量硫酸镁固体,镁离子与氢氧根离子反应生成氢氧化镁沉淀,溶液中氢氧根离子浓度减小,电离平衡向右移动,故错误。
5.(2025·郑州高二期末)已知室温时,0.1 mol·L-1某一元酸HA的电离平衡常数约为1×10-7,下列叙述错误的是( )
A.该溶液的c(H+)=1×10-4 mol·L-1
B.此溶液中,HA约有0.1%发生电离
C.加水稀释,HA的电离平衡向右移动,HA的电离平衡常数增大
D.加水或升高温度,HA的电离程度均增大
答案 C
解析 HAH++A-,则=Ka=1×10-7,因c很小,故0.1-c可看作0