








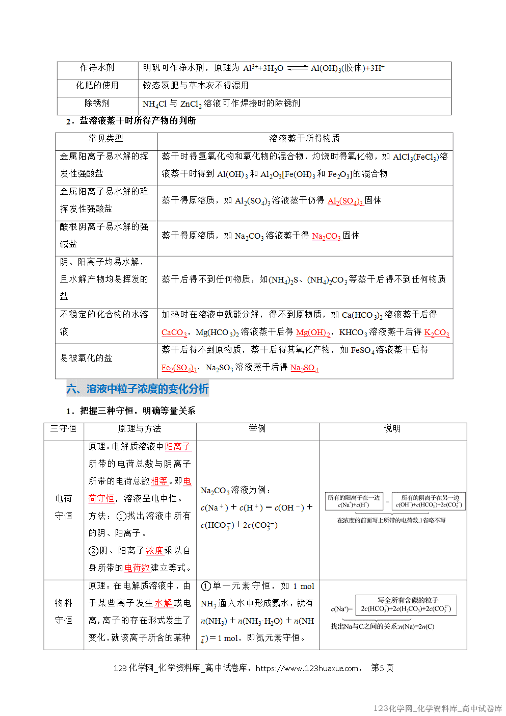
盐类的水解及其规律
1.盐类水解的概念
在水溶液中,盐电离出来的离子与水电离出来的H+或OH-结合生成弱电解质的反应,叫做盐类的水解。
2.盐类水解的实质
盐电离→弱碱的阳离子→结合OH-(弱酸的阴离子→结合H+)→破坏了水的电离平衡→水的电离程度增大→溶液呈碱性、酸性或中性。
3.盐类水解的特点:①与酸碱中和反应互为可逆反应,是吸热反应;②一般情况下,盐类水解程度极其微弱;③符合化学平衡移动的原理。
4.盐类水解的规律:
(1)“有弱才水解,无弱不水解”——盐中有弱酸阴离子或弱碱阳离子才水解,若没有,则是强酸强碱盐,不发生水解反应。
(2)“越弱越水解”——弱酸阴离子对应的酸越弱,水解程度越大;弱碱阳离子对应的碱越弱,其水解程度越大。如:碳酸的酸性大于次氯酸,则相同浓度的NaHCO3溶液的水解程度小于NaClO溶液。
(3)“都弱都水解”——弱酸弱碱盐电离出的弱酸阴离子和弱碱阳离子都发生水解,且相互促进。
(4)“谁强显谁性”——当盐中的阴离子对应的酸比阳离子对应的碱更容易电离时,水解后盐溶液呈酸性,反之,呈碱性,即强酸弱碱盐显酸性,强碱弱酸盐显碱性。如:碳酸的电离常数Ka1小于NH3·H2O的电离常数Kb,故NH4HCO3溶液显碱性。
(5)“同强显中性”——①强酸强碱盐溶液显中性;②盐中的阳离子对应的碱的电离常数Kb与盐中的阴离子对应的酸的电离常数Ka相等时,盐溶液显中性。如Kb(NH3·H2O)=Ka(CH3COOH),故CH3COONH4溶液显中性。
5.盐类水解程度大小比较规律
(1)组成盐的弱碱阳离子水解使溶液显酸性,组成盐的弱酸根离子水解使溶液显碱性。
(2)盐对应的酸(或碱)越弱,水解程度越大,溶液碱性(或酸性)越强。
(3)多元弱酸的酸根离子比酸式酸根离子的水解程度大得多。如相同浓度时,CO3(2-)比HCO3(-)的水解程度大。
(4)水解程度:相互促进水解的盐>单水解的盐>相互抑制水解的盐。
如NH4(+)的水解程度:(NH4)2CO3>(NH4)2SO4>(NH4)2Fe(SO4)2。