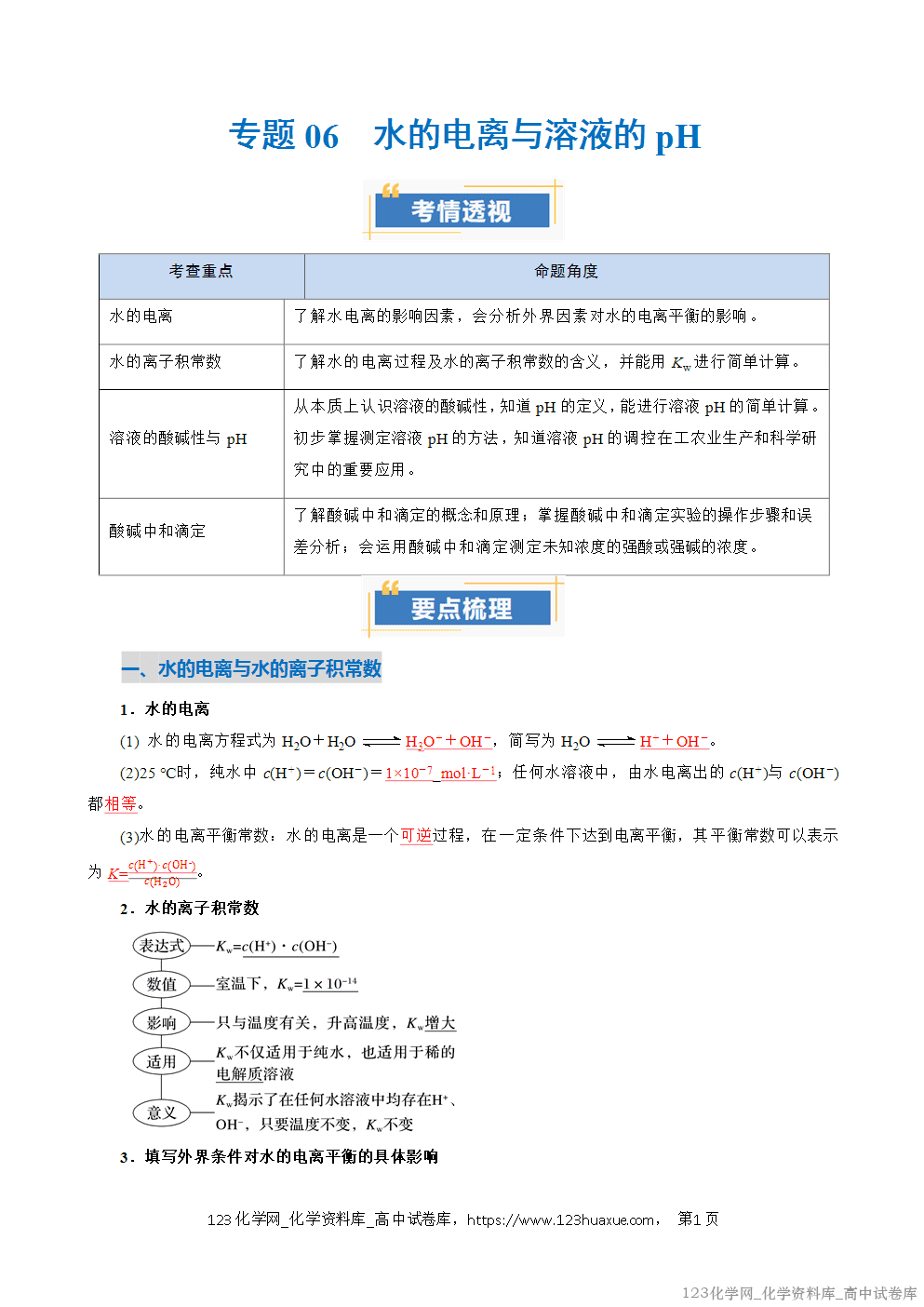
资料标签:考点大串讲水的电离与溶液的pH









酸碱混合的有关规律
1.等体积的强酸(pH1)与强碱(pH2)混合(25 ℃)
若混合前pH1+ pH2>14,则混合后溶液呈碱性,pH混>7;
若混合前pH1+ pH2=14,则混合后溶液呈中性,pH混=7;
若混合前pH1+ pH2<14,则混合后溶液呈酸性,pH混<7。
2.强酸(pH1)与强碱(pH2)混合呈中性时,二者的体积关系(25 ℃)
若pH1+ pH2=14,则V酸=V碱;
若pH1+ pH2≠14,则。
3.等体积的强酸(pH1)与弱碱(pH2)混合(25 ℃),若pH1+ pH2=14,由于弱碱过量,pH混>7。
4.等体积的弱酸(pH1)与强碱(pH2)混合(25 ℃),若pH1+ pH2=14,由于弱酸过量,pH混<7。