








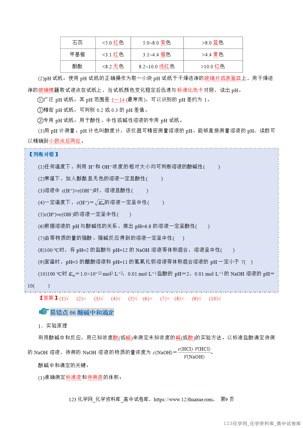
酸碱中和滴定
1.酸碱中和滴定的关键:
(1)准确测定标准液和待测液的体积;
(2)准确判断滴定终点。
2.中和滴定记忆口诀
酸式碱式莫混用,读数视线要水平;
充满尖嘴不留气,液面不要高于零;
适量滴加指示剂,初始读数要记清;
左手慢慢旋活塞,右手旋摇锥形瓶;
两眼紧盯待测液,颜色突变立即停;
记下刻度来计算,中和滴定操作完。









酸碱中和滴定
1.酸碱中和滴定的关键:
(1)准确测定标准液和待测液的体积;
(2)准确判断滴定终点。
2.中和滴定记忆口诀
酸式碱式莫混用,读数视线要水平;
充满尖嘴不留气,液面不要高于零;
适量滴加指示剂,初始读数要记清;
左手慢慢旋活塞,右手旋摇锥形瓶;
两眼紧盯待测液,颜色突变立即停;
记下刻度来计算,中和滴定操作完。