








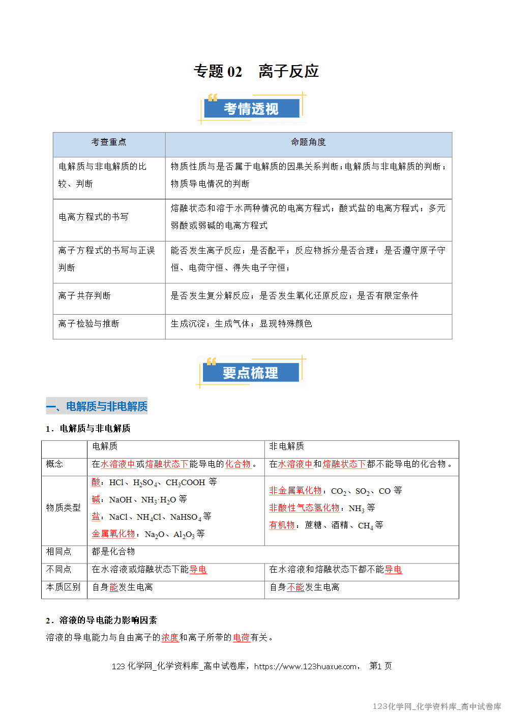
电解质的电离
1.电解质的电离
(1)电离:电解质溶于水或受热熔化时,形成自由移动的离子的过程叫做电离。
2.电离方程式
表示酸、碱、盐等电解质在水溶液里或熔融状态下电离成自由移动的离子的式子叫做电离方程式。
3.电离方程式的书写
(1)强电解质的电离方程式中,用“===”连接,弱电解质(包括弱酸的酸式酸根)的电离方程式中,用“”连接。例如:
Na2SO4:Na2SO4===2Na++SO4(2-);
HClO:HClOH++ClO-。
(2)多元弱酸的电离分步书写,多元弱碱的电离一步写完。例如:
H2CO3:H2CO3H++HCO3(-),
HCO3(-)H++CO3(2-);
Fe(OH)3:Fe(OH)3Fe3++3OH-。
(3)酸式盐的电离,强酸酸式盐与弱酸酸式盐的阴离子在水溶液中的电离方式不同。例如:
NaHSO4:NaHSO4===Na++H++SO4(2-)。
NaHCO3:NaHCO3===Na++HCO3(-)、
HCO3(-)H++CO3(2-)。
特|别|提|醒
①质量与电荷要守恒。
②原子团不能拆开,如HCO3(-)、SO4(2-)、OH-等,但HSO4(-)在水溶液中拆开,在熔融状态下不拆开。
③正确标注离子所带的电荷及其数目。